10kV高压柜知识介绍分享
2023-03-22 星空体育(中国)
配电所(综合自动化)微机保护知识
2023-03-21 星空体育(中国)
电力远动箱式变电站技术规格书(箱式变电站试验项目)
给煤系统故障现象及其带来的影响
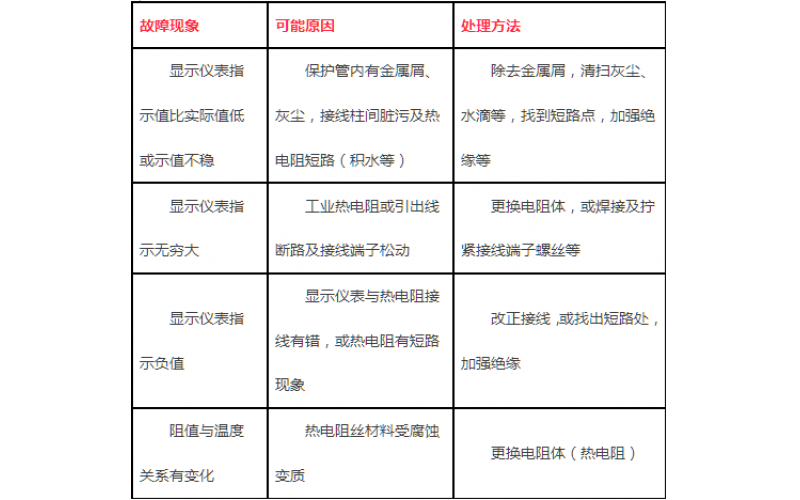
热控温度仪表的故障解析分享
2023-03-20 星空体育(中国)
仪表测控技术在自动控制系统中的应用分享
提升机盘式制动器闸间隙的监测方法分析
2023-03-17 星空体育(中国)
断电事故状态下磨机电动机轴承保护与实现