问题出在短路电流计算不准和保护灵敏度、动作时差的匹配上,跟设备本身没关系,就是这次意外的短路暴露了参数设置的漏洞。
2025-12-23 星空体育(中国)
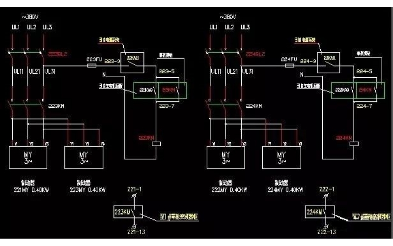
看图要领: 1)先交流、后直流、交流看电源,直流找线圈;抓住触点不放松,一个一个全查清; 2)先上后下,先左后右,屏外设备一个也不漏。 说明:该要领为电磁型保护二次图纸看图方法,目前微机型保护二次图纸有所区别,但以上看图要领仍有一定的参考价值。
2024-07-05 星空体育(中国)
在对变压器进行电压比、直流电阻、空载试验后会在铁心中残留剩磁。剩磁的产生是铁磁材料固有的磁滞现象。一般来说,直流磁化的安匝数越大,剩磁越严重。
2024-07-03 星空体育(中国)
智能变电站继电保护配置原则及技术要求
2023-10-23 星空体育(中国)
继电保护考试实操试验知识分享
2023-10-16 星空体育(中国)
电流互感器、电压互感器的正确接地和接线方法
2023-09-28 星空体育(中国)
二次交流回路知识及相关注意事项
2023-09-26 星空体育(中国)
并联电容器组保护概述
2023-09-25 星空体育(中国)