断路器交接试验知识分享
断路器交接试验知识分享
高压开关设备运行情况
高压开关设备主要有四个电压等级500kV、220kV、35kV以及10kV,发电厂中还有6kV的电压等级。其中500kV、220kV断路器基本上都是SF6断路器(包括GIS);110kV断路器大部分为SF6断路器(包括GIS)、少部分为少油断路器;35kV断路器大部分为SF6断路器(包括GIS)、少部分为少油断路器;10kV、6kV断路器主要为真空断路器 。
绝缘电阻测量
本项作业所需仪器

试验准备:测试前需要确认辅助回路和控制回路确已切开电源。
试验要求
(1)一次部分:根据相关规程要求,采用相应档位测量断路器的分闸断口、合闸整体及绝缘拉杆的绝缘电阻,测量时正确连接导线,注意操作顺序以防烧坏绝缘电阻测试仪。测量出来的绝缘电阻应和出厂值作比较,应无明显变化。
无厂参考值时,绝缘电阻可以参照下表:

测量方法:测量断口间绝缘电阻方法是开关处于检修状态,在分闸位置,开关地刀打开,绝缘摇表的L端接被测断口一端,E端接另一端,档位选择2500V进行测量。
测量绝缘拉杆的绝缘电阻方法是开关处于检修状态,在分闸位置,开关地刀打开,绝缘摇表的L端接开关断口的动触头侧,E端接地,档位选择2500V进行测量。
(2)对于断路器的二次回路试验,采用1000V或者500V的兆欧表测量二次回路对地绝缘电阻的绝缘电阻。将兆欧表的L端接入被测绝缘的考核端,将E端子接地,测量出来的绝缘电阻应不小于2兆欧。测量时断开二次回路的接地线,短接所有二次回路,无法短接的可以采用单独测量,或点接触测量。
(3)对断路器的分合闸线圈,应测量其单独的绝缘电阻,断开二次接线,采用1000V或者500V的兆欧表测量,将兆欧表的L端接入线圈,将E端子接地,测量出来的绝缘电阻应不小于10兆欧。
每相导电回路的电阻测量
本项试验所需仪器仪表

试验要求
(1)试验原理接线图如下:

由于导电回路接触电阻很小,都是微欧数量级,所以电压表内阻远远大于此值,故导电回路阻值

(2)试验现场接线图如下:

该项试验将电流升至100A,测量断路器在合闸状态下的两端电压,利用压降原理可以计算出导电回路电阻R=U/I ,具体的试验方法由试验仪器所决定,一般来说,按照仪器的接线方法接好线,就可以进行测量
机械特性试验
断路器的机械特性试验主要包括了时间特性试验和速度特性试验,主要根据厂家和客户的具体需要进行相关项目试验。目前进行这类试验的仪器较为多,其原理基本一致,主要通过电流参量测量断路器的时间、同期、弹跳等各项参数,通过行程齿轮的行程输入量可以测量其速度特性,具体的试验方法根据设备的结构特性来决定。

试验要求
(1)试验原理图

(2)试验要求:
除制造厂另有规定外,断路器的分、合闸同期性应满足下列要求:
相间合闸不同期不大于5ms
相间分闸不同期不大于3ms
同相各断口间合闸不同期不大于3ms
同相各断口间分闸不同期不大于2ms
(3)断路器的速度特性试验测量原理与速度特性基本一致,一般来说通过行程齿轮的传动将断路器的动作行程传送到测量仪器,通过V=S/t计算公式很容易得到时间特性。
交流耐压试验
本项试验所需仪器

交流耐压试验是断路器交接试验中最重要的一项绝缘试验,该项试验应该在其他绝缘试验完成并确认合格后方可进行。
35kV及以下断路器耐压试验
由于该电压等级断路器试验电压较低,容量较小因此可使用变压器直接升压进行试验
110kV及以上断路器耐压试验
由于该电压等级断路器试验电压较高,且容量较大,如用变压器直接升压试验的话试验变压器容量不足且搬运较困难。因此改用可以组合使用的串连谐振耐压成套装置进行试验。要求试验电压必须是工频。
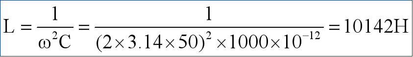
串连谐振知识点:调谐,谐振产生的条件:串连回路中的感抗与容抗之和为0是理想谐振状态(即ωL=1/ωC)。
例:在一个将50Hz电源、电阻R、电容器C及电抗器Z串联(chuànlián)而成的回路中,已知电源电压为50V,电阻为3Ω,电容器的电容量为1000pF,问,当电抗器的电感为多少时,该回路构成谐振回路,电容两端电势为多少。
要构成谐振(xiézhèn)回路,则需让ωL=1/(ωC),即


断路器的对地绝缘水平应符合GB311.1《高压输变电设备的绝缘配合》的规定(10kV和35kV产品的1min工频干试电压应分别为42kV和95kV)。对相间绝缘水平也应提出相应要求。对断口间的耐压水平应考虑反相最高电压的作用。
综上所述,断路器的工频耐压应包括对地、相间和断口间各个部位,并应分别在合、分闸状态下进行。具体试验时,加压部位及接线方式应按后表依次进行。如果高压开关设备的绝缘主要是由固体有机材料制成,则需进行5min工频耐压试验。
断路器工频交流耐压试验标准为

1.在SF6气压为额定值时进行。试验电压按照出厂试验电压的80%;
2.110kV以下电压等级应进行合闸对地和断口间耐压试验;
3.罐式断路器应进行合闸对地和断口间耐压试验;
4.500kV定开距瓷柱式断路器只进行断口耐压试验。
试验电压的幅值及频率应该与和断路器相连的电气设备的要求相一致,必要时断开连接进行试验
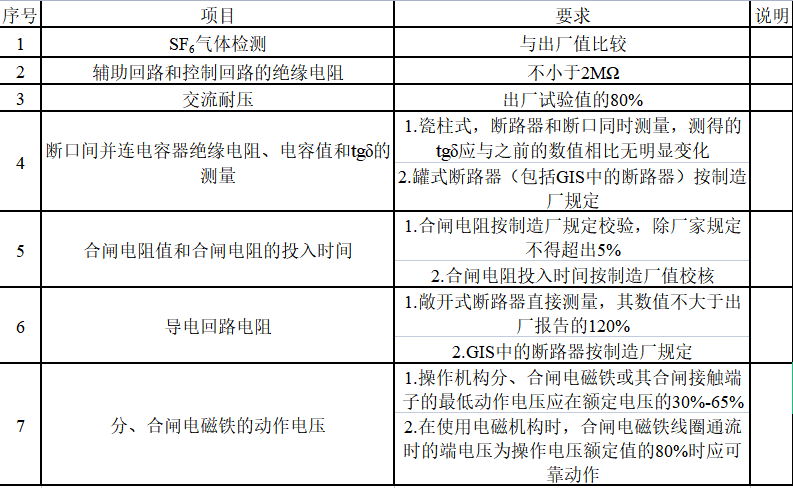
试验项目及规范要求
1.SF6断路器和GIS的试验项目

2.油断路器的试验项目

3.空气断路器、真空断路器和隔离开关
